细菌涂片、培养、药敏试验:临床微生物诊断三步曲全解读 | 抗感染指南
发布时间:2026-02-28 浏览次数:266
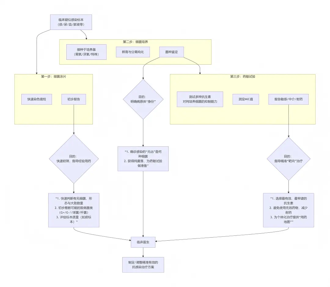
细菌涂片、培养和药敏试验是微生物学诊断感染性疾病的 “三步曲” ,每一步都有其独特且递进的目的,共同为精准抗感染治疗提供核心依据。

一、细菌涂片——快速侦查,提供初步线索
快速:通常30分钟到1小时内即可出结果。
核心目的:
- 快速判断有无细菌:镜下直接观察有无细菌,以及细菌的数量、形态(球菌/杆菌)、排列方式和染色特性(革兰氏阳性/阴性)。
- 指导初始经验性治疗:帮助临床医生在培养结果出来前(通常需要2-3天),根据涂片结果选择覆盖最可能病原菌的抗生素。
- 评估标本质量:例如,在痰涂片中检查鳞状上皮细胞和白细胞的比例,判断痰液是否来自下呼吸道,还是被口水污染。
二、细菌培养——明确身份,锁定目标
耗时:通常需要 24-72小时 甚至更长时间(如结核分枝杆菌需数周)。
核心目的:
- 明确病原菌:这是确诊感染性疾病的 “金标准” 。通过培养分离出单一的纯菌落,利用生化、质谱或分子方法进行精确的菌种鉴定,回答 “到底是什么细菌引起的感染?” 。
- 获取纯菌:为下一步药敏试验提供实验材料。
三、药敏试验——精准制导,指导用药
耗时:在获得纯培养后,通常需要 16-24小时。
核心目的:
- 测试药物敏感性:测定各种抗生素对已培养出的细菌的抑制或杀灭能力。结果通常报告为 “敏感”、“中介”、“耐药”。
- 指导靶向治疗:为临床医生提供 “用药地图” ,帮助其:
- 选择最有效、最窄谱的抗生素。
- 停用或避免使用无效或耐药的抗生素。
- 优化给药方案(如剂量、给药间隔)。
- 监测耐药趋势:为医院和地区的抗菌药物管理、耐药菌监测提供重要数据。
四、总结与临床意义
涂片 是 “快” ,为紧急治疗指方向。
培养 是 “准” ,为明确诊断下结论。
药敏 是 “精” ,为有效治疗定方案。
这三步环环相扣,完美体现了从 “经验性治疗” 到 “目标性治疗” 的现代抗感染理念。完整的“涂片-培养-药敏”流程,是遏制细菌耐药、实现精准医疗、提高治愈率和保障患者安全的核心保障。因此,在使用抗生素前,规范地留取合格标本送检至关重要。
文章来源于网络,版权归原作者所有,仅供学习参考,如有侵权请联系删除!
