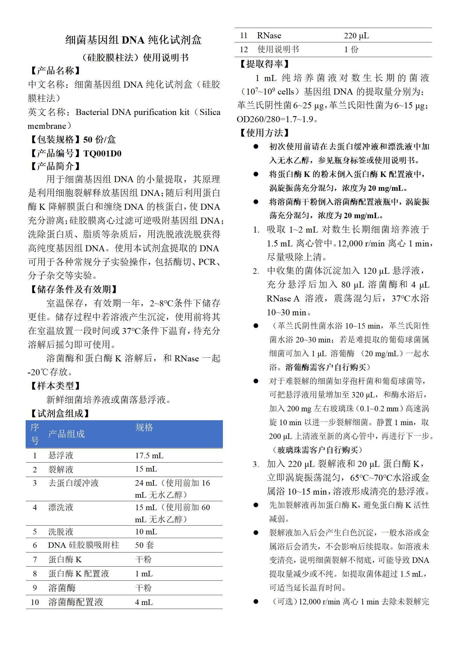
TQ001D0 细菌基因组DNA纯化试剂盒(硅胶膜柱法) 产品使用说明书
发布时间:2024-11-21 浏览次数:385
TQ001D0 细菌基因组DNA纯化试剂盒(硅胶膜柱法) 产品使用说明书
对应产品:TQ001D0 细菌基因组DNA纯化试剂盒(硅胶膜柱法) 50test【分子试剂】(链接:/show/24248.html)

发布时间:2024-11-21 浏览次数:385
TQ001D0 细菌基因组DNA纯化试剂盒(硅胶膜柱法) 产品使用说明书
对应产品:TQ001D0 细菌基因组DNA纯化试剂盒(硅胶膜柱法) 50test【分子试剂】(链接:/show/24248.html)
