Cell重磅发布:探索食物微生物群,为促进人类健康搭建桥梁
发布时间:2024-09-27 浏览次数:1000 分享:
原料植物、乳制品和肉类的发酵是一个动态过程,可以通过控制潜在有害细菌、提高感官特性和健康促进特性来提升食品的质量。但传统的分离培养方法无法满足人们探索食物微生物群,表征食品相关微生物群体以改进食品和了解其对人类健康的影响的重要性日益受到重视,但许多这种多样性仍未被探索。利用体外培养方法与群体水平的分子分型相结合(最初使用16S rRNA基因测序,目前也包括宏基因组学)是全面探索食物微生物群组成和挖掘其基因组潜力的方法。

2024年8月29日,意大利特伦托大学等机构的研究人员在国际顶尖学术期刊 Cell 上发表了题为:Unexplored microbial diversity from 2,500 food metagenomes and links with the human microbiome 的研究论文。这项研究通过对50个国家的2533种不同食物进行宏基因组测序,其中65%是乳制品来源,17%是发酵饮料,5%是发酵肉类。创建了“食物微生物组”(cFMD)数据库,发现了10899种与食物相关的微生物,这些微生物分为1036种细菌和108种真菌,其中一半是未知物种。此外,进一步探究这些微生物与人类的关系发现,这些食物相关的微生物平均占据了成年人肠道微生物组的约3%,儿童的约8%,而新生儿的则高达56%。

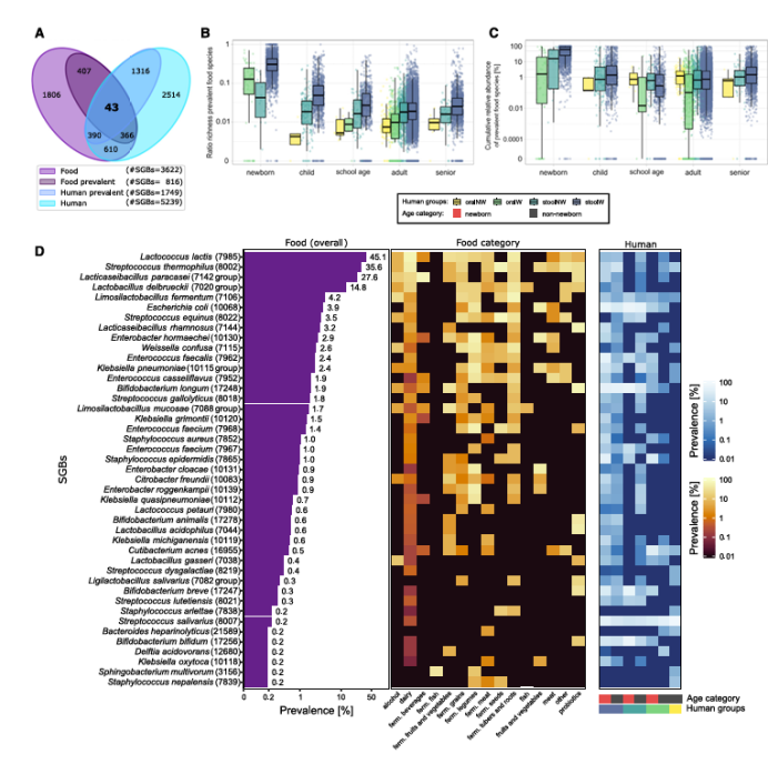
在食物和人类微生物组中普遍存在SGBs重叠
其他要点:
① 该研究该指出相似的食物往往含有相似的微生物类型;
② 一些微生物存在并在甚至完全不同的食物中发挥相似功能;
③ 每个“本地”设施或农场的食物都有独特的特征,形成区域特色。
局限性:尽管目前了解到食物微生物在人体微生物组中进行传播,但目前无法精确估计时间,并且受到人际传播的干扰。即使是方向性也只能通过背景来推测,是否存在剂量依赖性效应仍然是一个悬而未决的问题。此外,检测到的食物微生物是否真正是肠道微生物群的定殖者,还是仅仅是暂时存在的,还需要进一步研究。可能需要设计干预试验,将特定发酵食品补充给志愿者,同时对食品和粪便样本(前期、期间和后期)进行菌株水平分析,以调查传输事件及菌株的稳定性和生存性。由于从DNA提取中的潜在偏差到更具挑战性的MAG重建,真核基因组的宏基因组特征仍然未得到充分重视,而所采用的方法可以成为标准化这些分析的一个步骤。
全文链接:https://www.cell.com/cell/fulltext/S0092-8674(24)00833-X
来源:微生物安全与健康网,作者~杨玲双
