FSSC 22000环境监测指导文件重点内容分享
发布时间:2024-02-21 浏览次数:2243
来源:“六扇门study”公众号
经证实的观察表明,世界范围内大量的食源性疾病的爆发是由于不良的环境控制和卫生习惯。
食品法典委员会向当局提出了几项建议,将环境监测作为其监管活动的一部分,强调加强卫生控制的重要性,包括适当使用环境监测。
FSSC 22000 方案要求
环境监测(食物链行业类别 BI、C、I和 K)组织应具有:
a) 针对相关病原体、腐败和指示生物的基于风险的环境监测计划;
b) 评价所有控制措施防止生产环境污染的有效性的书面程序,该程序至少应包括对现有微生物控制措施的评价;并应符合法律和客户要求。
c) 环境监测活动的数据,包括定期趋势分析;和
d) 应对环境监测计划的持续有效性和适宜性进行评审,至少每年一次,必要时可增加次数,包括以下触发事件发生时:
I.与产品、流程或法规相关的重大变更;
ii.长时间未获得阳性检测结果;
iii.与环境监测相关的中间产品和成品的微生物学结果的不合格趋势;
iv.在常规环境监测中重复检测出病原体;和
v.当出现与组织生产的产品相关的警告、召回或撤回时。
组织实施环境监控计划
1)组建一个团队(由具有微生物学、食品安全、组织的特定生产工艺、维护/设备设计等背景的多学科成员组成)。
2)进行风险评估,以建立一个满足组织特定需求的环境监控计划:
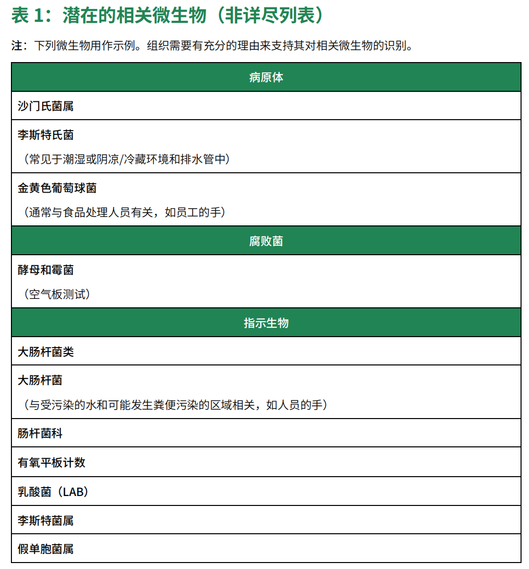
a.定义相关的微生物危害,包括相关的病原体、腐败和/或指示生物。表1中详细列出了有关潜在微生物的更多信息。应考虑微生物的性质,包括在某些条件下存活/生长的能力。这些可能包括病原体、腐败菌和指示菌。
作为一个组织,应该考虑可能与组织生产环境相关的特定危害,包括与生产的产品类型相关的特定危害。例如,生产即食(RTE)冷藏产品的工厂可能需要考虑在其冷却装置和排水管中取样检测单核细胞增生李斯特菌和李斯特菌属。

生产环境中的危害可能通过以下途径出现,例如:原材料、害虫、水、空气供应,和来自外部来源以及通过员工的交叉污染。
b)定义与不同危害相关的风险环境监测取样区。
环境监测采样区不同于卫生分区。卫生分区应被视为环境监测计划的先决条件。卫生分区是将食品生产设施划分为不同的区域,以避免食品污染风险。
根据风险指定区域,可包括非生产区(如办公室)、基本 GMP 区(如原料储存区)和主要病原体控制区(PPCA),在PPCA 加工的 RTE 产品在包装前暴露于环境中。卫生区不应与环境监测取样区混淆,后者用于指定环境取样的目标区域(即 1-4区)。

c)定义合适的采样规定
i.样本类型:如拭子、水样和空气板。蛋白质拭子和 ATP 拭子也可用于清洁验证。
ii. 取样工具:如干或湿棉签、海绵拭子、RODAC 板和空气取样器。
iii.取样技术(包括要考虑的表面尺寸)
iv. 样本位置/地点:基于前页列出的区域
v. 测试方法:可以是快速的或基于实验室的;FSSC 附加要求(a)适用。
d)为常规取样定义适当的监测频率。
例如,通常生产支持病原体生长的食品的工厂需要更高的频率。
e)定义何时进行采样
清洁前(生产结束后拆卸和初次冲洗后,但在使用清洁化学品前)
清洁和消毒后
生产前
生产期间
取样时间依赖于取样目的,需要由组织决定。
f)定义适当的样品收集、储存和运输方法,以确保在分析前保持样品的完整性。
如果检测到任何不符合规格的结果,定义行动限值、(提议的)纠正行动和责任。这应与组织的纠正措施/不符合管理系统相联系。调查性抽样也可用作根本原因分析的一部分。
在特殊情况下,环境监测计划还应考虑常规取样之外的额外取样,例如在施工期间,以及由于测试结果呈阳性而进行的跟踪。
i) 对从环境监测计划中获得的结果进行趋势分析,并实施必要的措施处理识别的趋势结果。
3) 一旦建立了环境监测计划,必须对其进行定期审查,至少每年一次。
持续的阴性结果可能是假阴性。假阴性可能是由于,例如,不正确的一次或多次测试方法或取样技术。因此,当在很长一段时间内获得一致的阴性结果时,审查环境监测计划很重要。
记录所需的程序和培训计划,以确保全体员工理解环境监测的原则和作用,并遵守任何相关规则。
4)制定环境监测计划时的其他考虑事项:
在环境监测计划中,应始终遵守法律要求。当建立环境监测计划的可接受水平和行动限值时,组织需要参考相关国家的立法;考虑查阅相关标准、行为准则和指南,以及行业最佳实践和客户要求,同时考虑场所生产的产品类型。
组织进行的风险评估应当用于确定所需环境监测计划的范围,因此,根据风险评估的结果,一个组织的环境监测计划可能比另一个组织的更广泛。
例如,罐头厂的风险评估结果可能比生产即食沙拉的工厂需要明显更少的环境监测。这是由于罐装产品正在进行商业灭菌,也是由于制造过程的封闭性。因此,来自环境的微生物污染比在开放的生产环境中更少。
(以上内容来自2023年7月更新版本)
