ISO 6579.1:2017沙门氏菌检验重点分享
发布时间:2024-01-10 浏览次数:2676
来源:“六扇门study”公众号

ISO 6579.1-2017《食物链微生物学 - 沙门氏菌检验、计数和血清分型的基准法 - 第 1 部分: 沙门氏菌检验》,在2020年进行了修订,小六与大家分享2020版的学习心得。
分享重点1:RVS 代替 SC
将伤寒和副伤寒沙门氏菌的定性检验方法,从标准正文中单列出来,在附录D中予以介绍。并且只有在检验伤寒和副伤寒沙门氏菌时,才将亚硒酸盐胱氨酸(SC)增菌液作为选择性增菌增菌液。与其他选择性增菌液不同,SC选择性弱,毒性大,但对伤寒和副伤寒沙门氏菌的抑制作用弱。
分享重点2: 覆盖范围广泛
覆盖范围广泛,检验范围涵盖了食品、饲料、动物排泄物、以及食品生产加工环境的样品,成为了名副其实、覆盖全食物链的沙门氏菌检验基准标准。
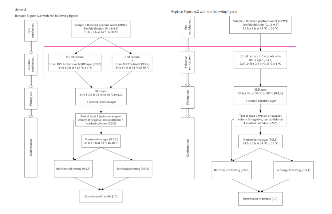
但食品、饲料、食品生产加工环境的样品的检验流程(A)与初加工阶段的动物排泄物和环境样品(B)略有差异,B类样品在选择性增菌环节,只接种到“改良MSRV培养基,41.5℃±1°C培养24h±3h,或继续培养24h±3h”。(见下图)

初加工阶段的动物排泄物和环境样品菌群比较复杂,需要提高其选择筛选的效果。
MSRV中氯化镁和孔雀石绿对大肠杆菌、变形杆菌、克雷伯菌、假单胞菌有较强的抑制作用,但不抑制沙门氏菌的生长。
RVS中含有大豆胨,比较有利于沙门氏菌的复苏,一般加工后的食品菌受损严重,需要较好的复苏能力,一般采用RVS较多。
分享重点3: 扩大培养温度范围
ISO 6579.1-2017将预增菌和纯培养的培养温度,“37℃±1°C”扩大至“34℃~38℃”。
2020修订版,又进一步扩大了选择性增菌和分离的培养温度,将 MKTTn、SC和XLD、BS的培养条件从“37℃±1°C培养24h±3h”扩大至“34℃~38℃培养24h±3h”。
目前仅RVS和改良MSRV培养温度为“41.5℃±1°C培养24h±3h”。
估计主要是考虑到跟不同国家的标准的兼容性,如美国、日本35°C±1°C,中国36°C±1°C等。“34℃~38℃”的温度范围,表示35°C±1°C、 36°C±1°C、36°C±2°C、37°C±1°C的培养温度都符合标准的要求。

分享重点4: 给出灭菌后的培养基与试剂的保存期限
在附录B中规定了灭菌后的培养基与试剂的保存期限,对检验人员来说确实具有实际指导意义的条款,以下供参考。

分享重点5: 标准中涵盖了培养基验收要求
标准附录B中很清晰写明如何对检验所需的培养基进行验收,具有很好的操作方便性。

ISO6579沙门氏菌检验标准,作为国际标准化组织经过优化改良的方法更加具有广泛的学习与借鉴意义。沙门氏菌作为影响全球肉奶渔生产与大宗贸易的重要生物因子,在过去40年间,检验程序与方法历经各国、各专业机构的千锤百炼,具有很好的指导意义。
本次GB4789.4的修订也在逐渐与ISO标准接轨,如将RVS 作为沙门氏菌的选择性增菌液,乳粉样品前处理采用的是室温浸泡法等,相信新标准的发布将更好的服务于行业发展应用需求,通过更加科学的培养基选择,适宜的样品前处理等手段,更加精准的发现食品中的沙门氏菌,为控制由沙门氏菌引起的食源性疾病爆发将作出很大的贡献。
