产品名称:EasyID沙门氏菌生化鉴定试剂盒
英文名称:EasyID Biochemical Identification Kit for Salmonella
产品编号与包装规格:
| 编号 | 规格 |
| HKI002 | 10测试/盒 |
产品简介:本试剂盒基于一步加样技术,用于沙门氏菌的生化鉴定(GB 4789.4)。
产品组分:
主要组分:EasyID沙门氏菌生化鉴定条10条、氰化钾培养基10瓶、氰化钾对照10瓶。
其它组分:悬浮培养基10瓶、 麦氏比浊管1瓶、靛基质试剂1瓶、无菌液体石蜡1瓶、记录表1册、产品说明书1份。
储存条件与保质期:2~8 ℃保存,有效期见试剂盒外标签。
EasyID沙门氏菌生化鉴定试剂盒使用指南:
1,从选择性平板上挑取4个典型或可疑单菌落(需预先确保增菌和分离均符合沙门氏菌属典型特征)接种于营养琼脂、TSA和 进行纯化;
2,取鉴定条及悬浮培养基,使用前平衡至室温;
3,挑取经纯化的分离株新鲜菌苔于悬浮培养基中,制成0.5麦氏浊度的均一菌悬液;同时接种同一菌株于三糖铁琼脂中(需另外购买) ;
4,打开氰化钾培养基及对照管; 撕开鉴定条铝箔袋,取出鉴定条及底座,观察是否异常(如破损请勿使用),并分别在适当位置做好标记;
5,从底座上取下鉴定条,并从鉴定条右侧向左掀开贴膜,用移液器小心注入2 mL菌悬液于分液槽中(避免使菌液提前流入反应孔),贴回贴膜,并依次抬起左右两侧数次,使菌悬液液面达同一高度,然后回平托起分液槽端,确保菌液流入各反应孔中,贴紧薄膜并放回底座。再次从右侧掀开贴膜,向第8、9、10号孔中各滴加3~4滴无菌液体石蜡,贴紧薄膜;
6,吸取50 μL菌悬液于氰化钾培养基及对照管中,盖紧胶塞;
7,将接种的鉴定条和反应管置于36 ℃±1 ℃培养;培养完毕,记录三糖铁琼脂培养结果,按表6并对照比色卡(比色卡信息可通过 EasyID沙门氏菌生化鉴定试剂盒 产品使用说明书 查询)读取鉴定条第1~10孔、氰化钾培养基及对照管生长情况并记录结果,掀开贴膜,向第11孔滴加2滴靛基质试剂,立即观察并记录第11孔结果;旋紧试剂瓶盖并放回2~8 ℃保存;

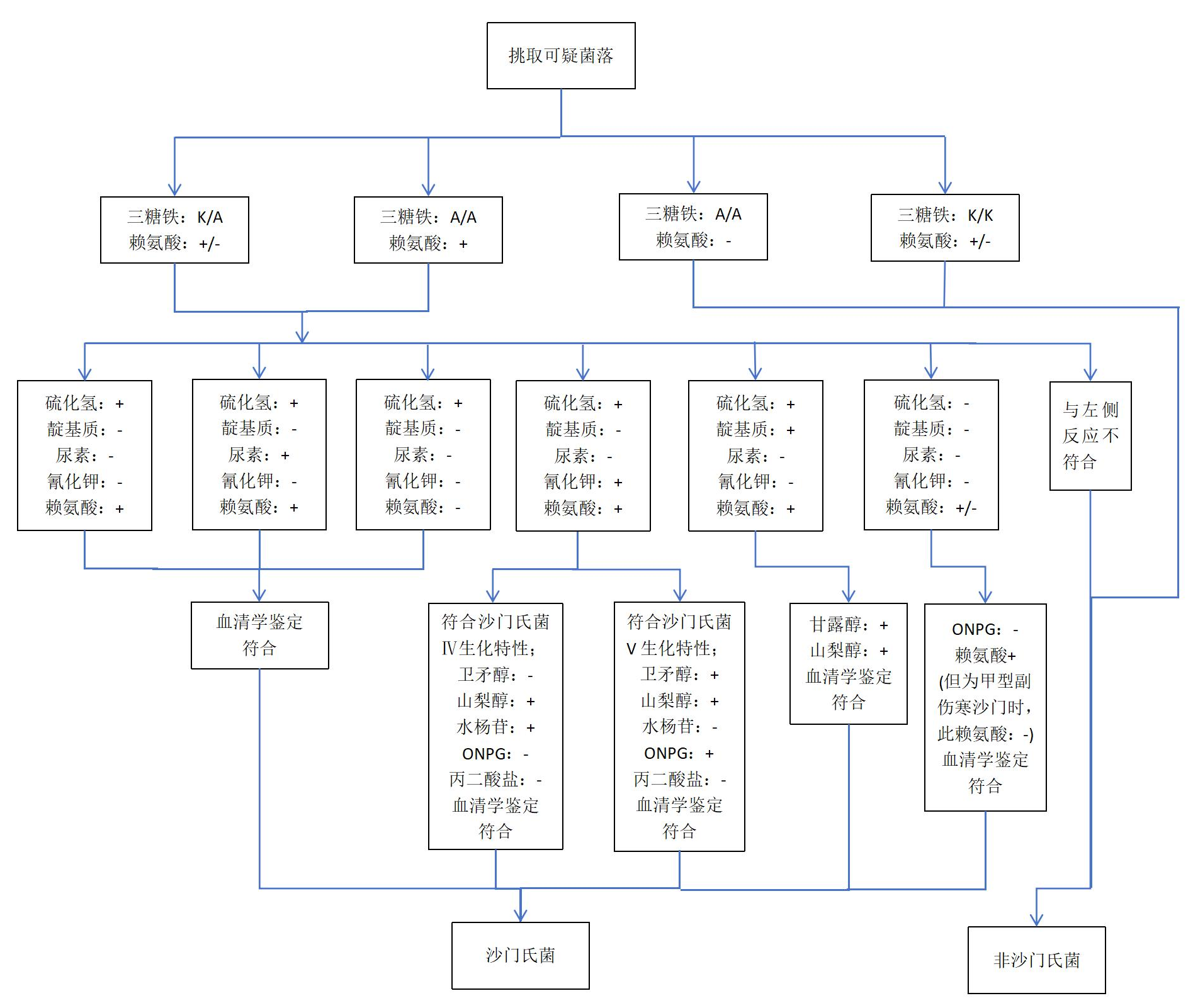
8,综合菌落形态和GB4789.4 沙门氏菌属生化试验反应结果(见表2~表5)进行判读。
注意事项:
1,需要使用者自备的试剂及用品有:三糖铁琼脂、微量移液器及无菌吸头、生化培养箱等;
2,所含悬浮培养基为本试剂盒专用,不可替换或用于其他试验;
3,反应名称加上划线表示接种后培养前需添加配套试剂,反应名称加下划线表示培养结束后添加配套试剂;
4,向分液槽中加入菌液后,尽量分散均匀;极个别情况有反应孔分液量接近于100uL,但不影响反应结果;
5,为避免污染,务必在超净工作台或生物安全柜中进行接种和添加配套试剂,培养前务必贴紧贴膜;
6,如果鉴定条已过期,或铝箔袋破损,请勿使用;
7,本说明书需重复使用,请妥善保管。
废物处理:带菌的鉴定条、吸头和悬浮培养基等试验材料应置121°C下湿热灭菌30min之后,按医疗垃圾相应的处理方式处理。
执行标准:Q/HK0714 微生物微量生化鉴定试剂盒
参考文献:GB 4789.4 食品安全国家标准 食品微生物学检验 沙门氏菌检验

HKI002 EasyID沙门氏菌生化鉴定试剂盒 其他EasyID同系列产品列表:
编号 | 品种名称 | 品种组成表 | 使用说明 | 备注 |
| HKI003 | EasyID蜡样芽孢杆菌生化鉴定试剂盒(10tests) | 试剂含有:鉴定条、麦氏比浊管、无菌液体石蜡、VP试剂、硝酸盐还原试剂、悬浮培养基、产品说明书、比色卡、记录表; 包含反应:甘露醇、西蒙氏柠檬酸盐、溶菌酶、溶菌酶质控、葡萄糖(厌氧)、淀粉、硝酸盐还原、VP、半固体、过氧化氢。 | 用于蜡样芽胞杆菌9项生化反应(参考GB 4789.14-2014)。 | 新上线产品 |
HKI004 | EasyID克罗诺杆菌属(阪崎肠杆菌)生化鉴定试剂盒(10tests) | 试剂含有:鉴定条、苦杏仁苷发酵管、氧化酶试剂、发酵添加剂、无菌液体石蜡、悬浮培养基、麦氏比浊管、产品说明书、记录表; | 用于克罗诺杆菌属(阪崎肠杆菌)的11项生化反应(参考GB 4789.40-2016)。 | 阪崎肠杆菌苦杏仁苷阳性率99%以上 |
HKI006 | EasyID大肠埃希氏菌O157:H7/NM生化鉴定试剂盒(10tests) | 试剂含有:鉴定条、半固体琼脂、氧化酶试剂、无菌液体石蜡、靛基质试剂、VP试剂、甲基红试剂、悬浮培养基、麦氏比浊管、产品说明书、记录表; | 用于大肠埃希氏菌O157:H7/NM的13种生化反应(参考GB 4789.36-2016)。 | 含LST-MUG反应 |
HKI008 | EasyID单核细胞增生李斯特氏菌生化鉴定试剂盒(10tests) | 试剂含有:鉴定条、半固体琼脂、3%过氧化氢溶液、发酵添加剂、甲基红试剂、VP试剂、悬浮培养基、麦氏比浊管、麦氏比浊管、产品说明书、记录表; | 用于单核细胞增生李斯特氏菌的10项生化反应(参考GB 4789.30-2016)。 | 色泽鲜明,与血琼脂搭配使用 |
| HKI009 | EasyID副溶血性弧菌生化鉴定试剂盒(10tests) | 产品组成:试剂含有:鉴定条、麦氏比浊管、无菌液体石蜡、悬浮培养基、产品说明书、比色卡、记录表; 包含反应:无盐胨水、6%氯化钠胨水、8%氯化钠胨水、10%氯化钠胨水、3%氯化钠蔗糖、3%氯化钠乳糖、3%氯化钠甘露醇、3%氯化钠 葡萄糖、尿素、VP、ONPG、3%氯化钠赖氨酸脱 羧酶、3%氯化钠精氨酸双水解酶、3%氯化钠鸟氨酸脱羧酶、3%氨基酸脱羧酶对照、氧化酶 | 用于副溶血性弧菌生化反应(参考GB 4789.7)。 | 新上线产品 |
HKI010 | EasyID小肠结肠炎耶尔森氏菌生化鉴定试剂盒(10tests) | 试剂含有:鉴定条、半固体琼脂、发酵添加剂、VP试剂、无菌液体石蜡、悬浮培养基、麦氏比浊管、产品说明书、记录表; | 用于小肠结肠炎耶尔森氏菌的10项生化反应(参考GB 4789.8-2016)。 | 与改良克氏双糖铁琼脂搭配使用 |
HKI011 | EasyID志贺氏菌生化鉴定试剂盒(5tests) | 试剂含有:鉴定条、半固体琼脂、氧化酶试剂、无菌液体石蜡、靛基质试剂、悬浮培养基、麦氏比浊管、产品说明书、记录表; | 用于志贺氏菌17项生化反应(参考GB 4789.5-2012)。 | A、B条组成一个测试,包含粘液酸等补充反应,与三糖铁琼脂搭配使用 |
HKI001 | EasyID大肠埃希氏菌IMVC生化鉴定试剂盒(10tests) | 试剂含有:鉴定条、靛基质试剂、甲基红试剂、VP试剂、悬浮培养基、麦氏比浊管、产品说明书、记录表; | 用于大肠埃希氏菌的IMVC生化鉴定(参考GB 4789.38-2012)。 | 2tests/包 |
